网站首页
关于环球体育
荣誉资质
生产设备
检测设备
产品中心
工程案例
新闻动态
联系环球体育
公司动态
公司动态
行业动态
团队风采
首页
>
新闻动态
>
公司动态
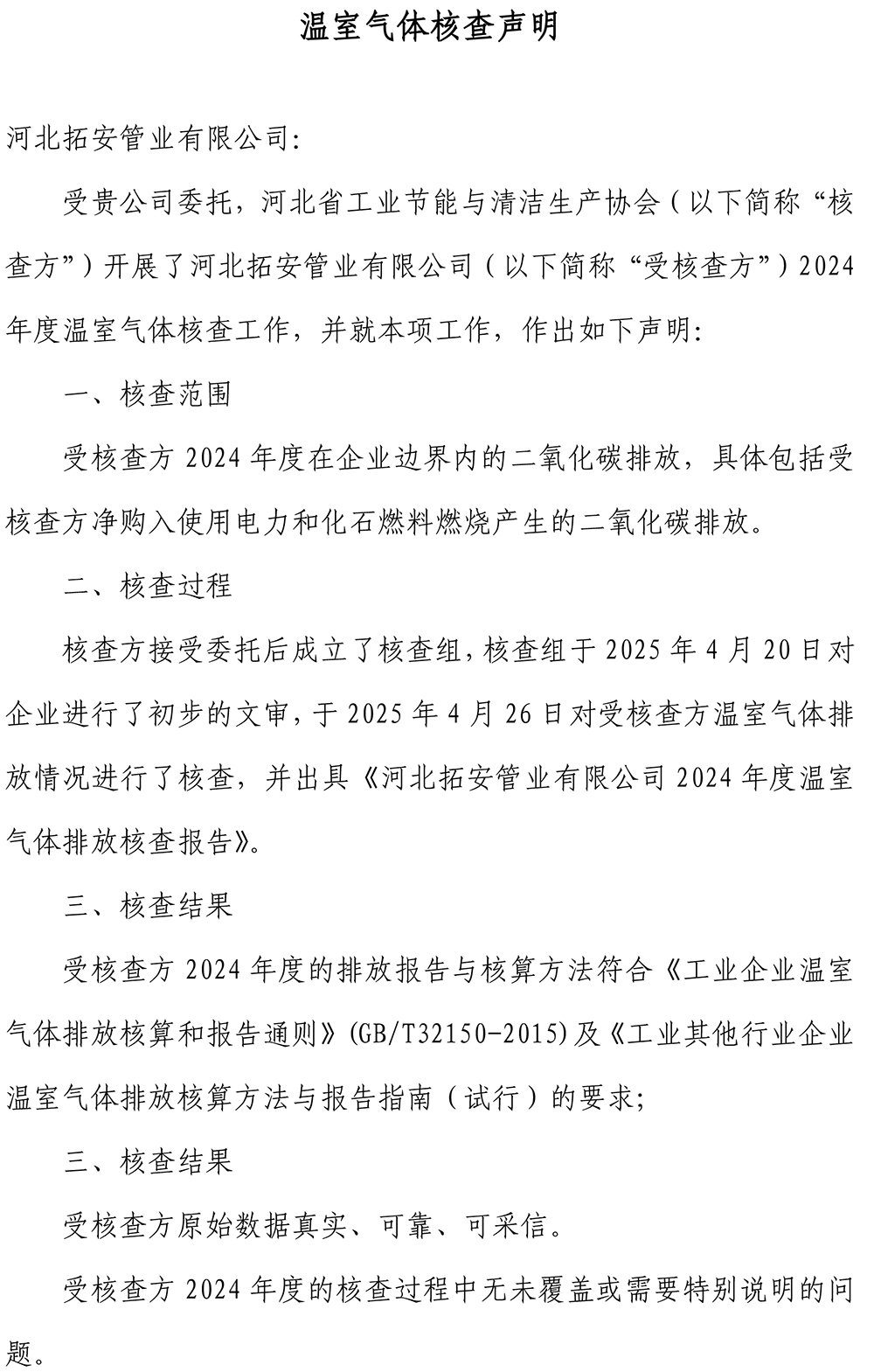
温室气体核查声明
时间:2025-04-30 访问量:1269
上一篇:
环球(中国)体育官方网站2023年度温室气体排放核查报告
下一篇:
环球体育2024年社会责任报告
Copyright © 2026
环球体育官网
版权所有
备案号:
蜀ICP备17043359号
网址 :
www.ipfreehouse.com
网站地图
技术支持:
环球体育官网
友情链接:
AG真人国际
电竞竞猜官网
365在线体育
乐鱼体育官网
电竞竞猜官网
ng电子游戏
米兰官网
365在线体育
米兰体育app官网
凤凰彩票官网